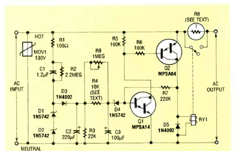
Este circuito fue encontrado en la revista Radio Electronics de diciembre de 1992. R2 es un NTC hay un protector MOV o termistor NTC. La corriente depende del termistor utilizado.
Este circuito, que utiliza un medidor de VU cero en el centro de la escala, que actualmente no se puede...
Este temporizador digital proporciona temporizaciones de 1 minuto a 10 horas con indicación en un display...
Encontramos este circuito en una documentación de los años 80. Se trata de una etapa de entrada...