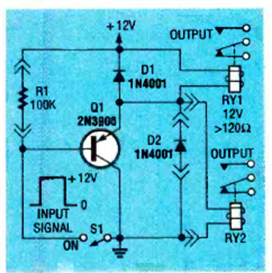
Este protector de relé se encontró en la revista Electronics Now de octubre de 1993. El circuito se alimenta con voltaje según el relé.

Este protector de relé se encontró en la revista Electronics Now de octubre de 1993. El circuito se alimenta con voltaje según el relé.
