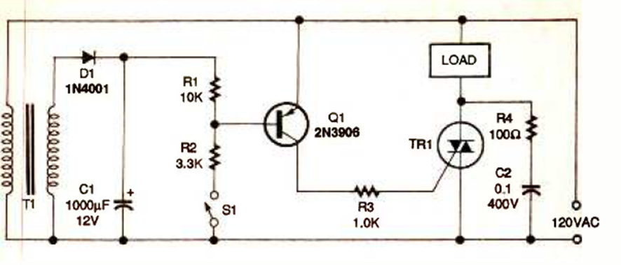
Encontramos este circuito en una revista Electronics Now de junio de 1995. El transformador tiene un primario según la red y un secundario de 6 a 9 V con 100 mA.
Este circuito salió en una revista Electronics Today International (ETI) de septiembre de 1988. La...
Este circuito se encontró en una documentación de Analog Devices. El circuito se basa en un AD795 y...
Este circuito fue encontrado en una publicación japonesa de los años 60. El circuito utiliza una...