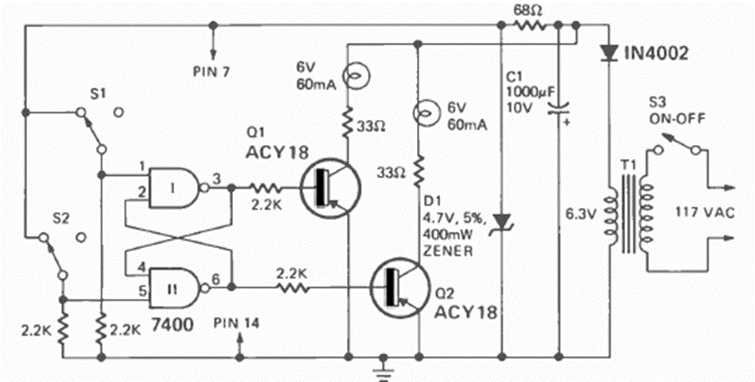
Este circuito TTL lo encontramos con el 7400 en la revista Radio Electronics de enero de 1975. La alimentación debe ser acorde con el relé recordando que el TTL debe recibir 5 V que viene dado por la resistencia de 68 ohms de este circuito.
Este circuito se obtuvo de la documentación anterior y tiene una configuración muy simple de 6 o...
Este circuito está conectado a la entrada de amplificadores y otros equipos de sonido que no...
El componente crítico de este proyecto de una publicación de 1988 es el transformador. La potencia...