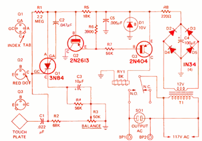
Este circuito es de un artículo de la revista Radio Electronics de agosto de 1972. El circuito se basa en un transistor unijuntura programable que activa un relé. El circuito utiliza transistores comunes en la época.
Se pueden obtener corrientes de unas pocas decenas de miliamperes con esta fuente simple que hace...
En la figura tenemos un circuito informático analógico publicado en la revista Radio Electronics de junio...
Este útil circuito sirve para probar el aislamiento de cables, electrodomésticos, fugas en...