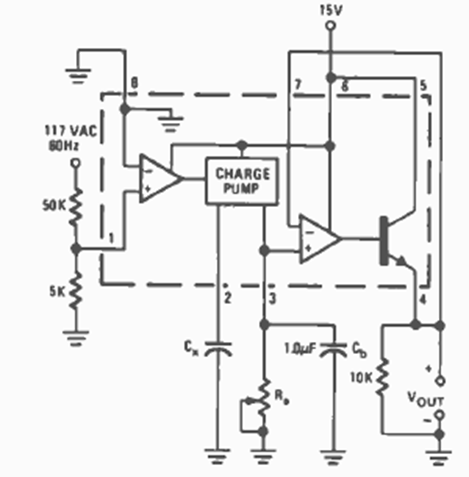
También apto para utilizar el LM291, este circuito fue encontrado en una revista de Radio Electronics de octubre de 1977. El instrumento conectado a la salida puede ser un voltímetro común.

También apto para utilizar el LM291, este circuito fue encontrado en una revista de Radio Electronics de octubre de 1977. El instrumento conectado a la salida puede ser un voltímetro común.
