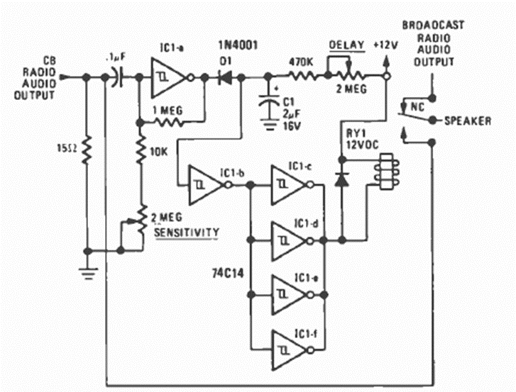
Este relé controlado por señal de audio se publicó en la revista Radio Electronics en julio de 1977. El circuito utiliza componentes CMOS y el relé debe ser de tipo sensible.
Se pueden obtener corrientes de unas pocas decenas de miliamperes con esta fuente simple que hace...
En la figura tenemos un circuito informático analógico publicado en la revista Radio Electronics de junio...
Este útil circuito sirve para probar el aislamiento de cables, electrodomésticos, fugas en...