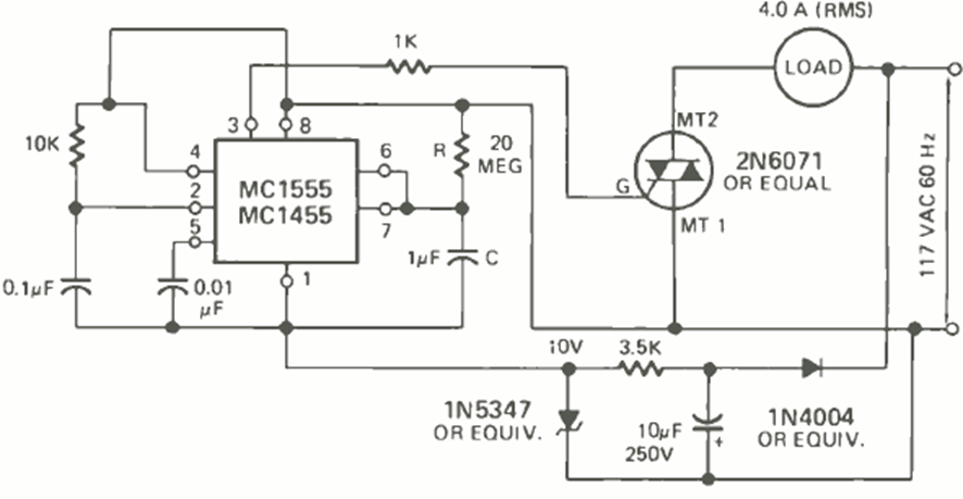
Este circuito para cargas de corriente alterna lo encontré en la revista Radio Electronics de febrero de 1976. El triac es común y los tiempos están dados por el resistor de 20 M y el capacitor de 1 uF.
Encontramos este circuito en una documentación en inglés. Está diseñado para LED de alto brillo,...
Para una corriente máxima de 50 mA el capacitor debe ser de 470 nF a 250 V si la red es de 110 V y...
En la figura tenemos la forma de controlar el conteo de un 4017 con un interruptor de inicio y...