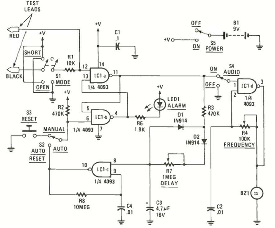
Este probador de continuidad con el 4093 se encontró en la revista Radio Electronics de noviembre de 1986. El circuito alimenta un zumbador cerámico con un ajuste de frecuencia.
Este oscilador Hartley experimental produce señales en el rango de 500 kHz a 1,5 MHz, sirviendo para...
El circuito presentado puede ser usado para entrenar código Morse, o incluso en exposiciones y...
La segunda versión de un control foto-eléctrico (por luz) de un motor usando un transistor...