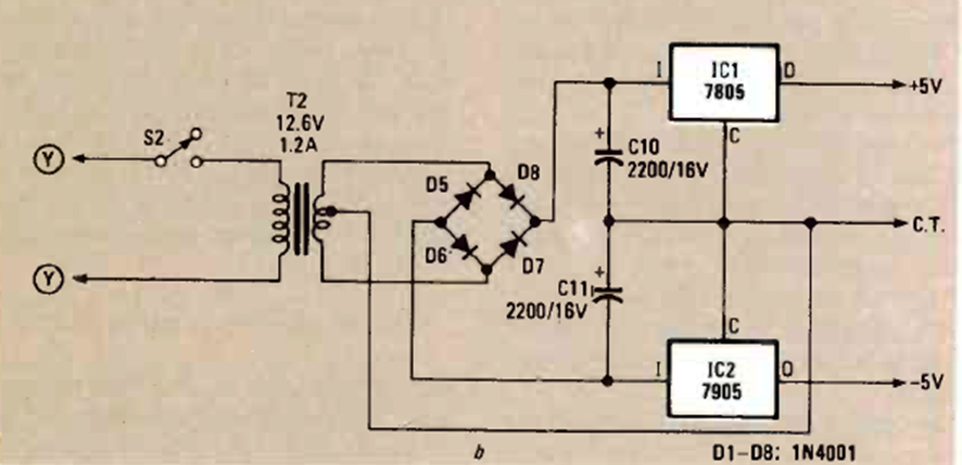
Este circuito para una corriente máxima de 1 A es la versión más común que utiliza los reguladores 78 y 7905. El circuito es de una revista de Radio Electronics de agosto de 1982. Los reguladores deben estar equipados con disipadores.
Este oscilador Hartley experimental produce señales en el rango de 500 kHz a 1,5 MHz, sirviendo para...
El circuito presentado puede ser usado para entrenar código Morse, o incluso en exposiciones y...
La segunda versión de un control foto-eléctrico (por luz) de un motor usando un transistor...