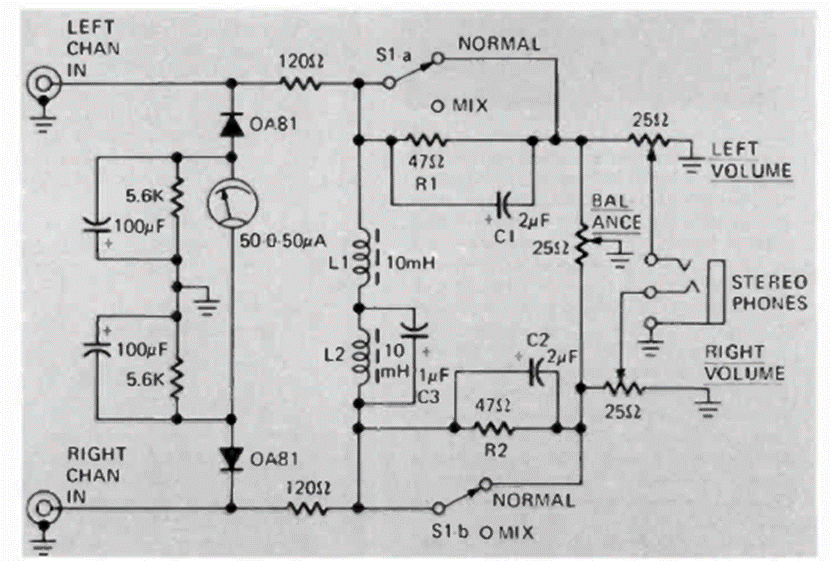
Este circuito procedente de una antigua Radio Electrónica sirve para conectar unos auriculares a la salida de amplificadores que no disponen de este tipo de salida. La revista es de agosto de 1974 y los auriculares son de baja impedancia.
Este circuito genera una señal de pequeña potencia en el rango superior de la gama de VHF. La...
Ya hemos descrito en nuestro sitio y en nuestras publicaciones diversas versiones del juego del...
La acción rápida de conmutación del 4093 ayuda a obtener un circuito de interruptor nocturno que no se...