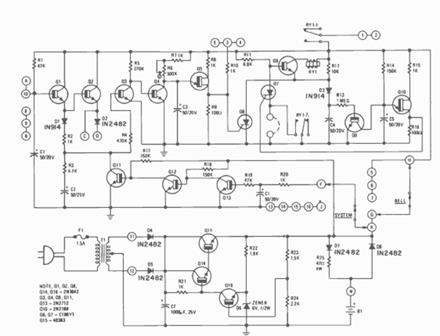
Este circuito se obtuvo de la revista Radio Electronics de septiembre de 1977. El circuito se basa integramente en transistores y dos SCR. La alimentación se proporciona con la inclusión de una batería.
El circuito presentado en la figura 1 posibilita el control de motores de corriente continua de varios...
El principio de funcionamiento de este circuito es el mismo que el de un cargador convencional de...
Este oscilador TTL utiliza un resonador cerámico como elemento de fijación de la frecuencia. El...