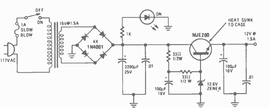
Esta fuente apareció en un artículo de la revista Radio Electronics de septiembre de 1977. Se recomienda para alimentar circuitos digitales. El transistor debe estar equipado con un buen radiador de calor.
Este circuito genera una señal de pequeña potencia en el rango superior de la gama de VHF. La...
Ya hemos descrito en nuestro sitio y en nuestras publicaciones diversas versiones del juego del...
La acción rápida de conmutación del 4093 ayuda a obtener un circuito de interruptor nocturno que no se...