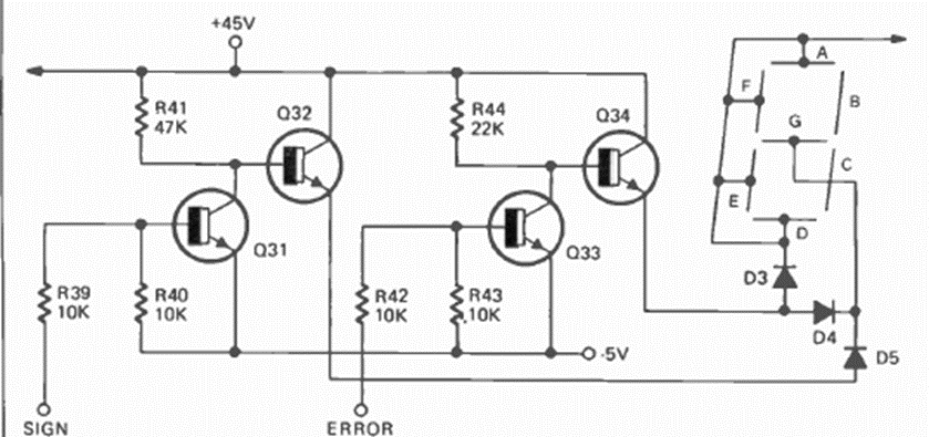
Esta configuración para circuitos lógicos que realizan operaciones con números negativos se encontró en la revista Radio Electronics de agosto de 1973. El circuito utiliza transistores comunes y se implementó en una calculadora en ese momento.
Esta fuente de alimentación puede proporcionar tensiones de 5 V y 12 V bajo corrientes hasta 1 A....
El segundo circuito que presentamos utiliza dos transistores amplificadores y un tercero como...
Este reforzador de señales permite mejorar la recepción de su radito de ondas medias y cortas (no...