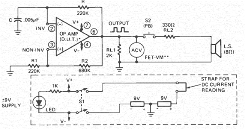
Este circuito fue encontrado en la revista Radio Electronics de septiembre de 1974. Consiste en un oscilador simple que se utiliza para probar amplificadores operacionales. Genera una señal de audio si el funcionamiento es bueno.
Los circuitos de alta frecuencia, como los que operan con señales de FM, son críticos no debiendo...
Las lámparas neón son elementos activos de circuitos que se caracterizan por presentar una región de...
Muchos proyectos que utilizan circuitos integrados de amplificadores operacionales, como el 741,...