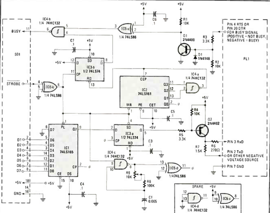
Este circuito fue encontrado en la revista Radio Electronics de mayo de 1985. Aplica para computadoras de la época con salida Centronics. Sin embargo, vale la pena analizar su funcionamiento para posibles restauraciones o adaptaciones.
Los circuitos de alta frecuencia, como los que operan con señales de FM, son críticos no debiendo...
Las lámparas neón son elementos activos de circuitos que se caracterizan por presentar una región de...
Muchos proyectos que utilizan circuitos integrados de amplificadores operacionales, como el 741,...