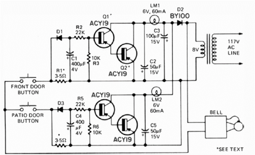
Este circuito tiene indicación visual de activación y está recomendado para personas con discapacidad auditiva. El circuito fue encontrado en la revista Radio Electronics de marzo de 1974.
Los circuitos de alta frecuencia, como los que operan con señales de FM, son críticos no debiendo...
Las lámparas neón son elementos activos de circuitos que se caracterizan por presentar una región de...
Muchos proyectos que utilizan circuitos integrados de amplificadores operacionales, como el 741,...