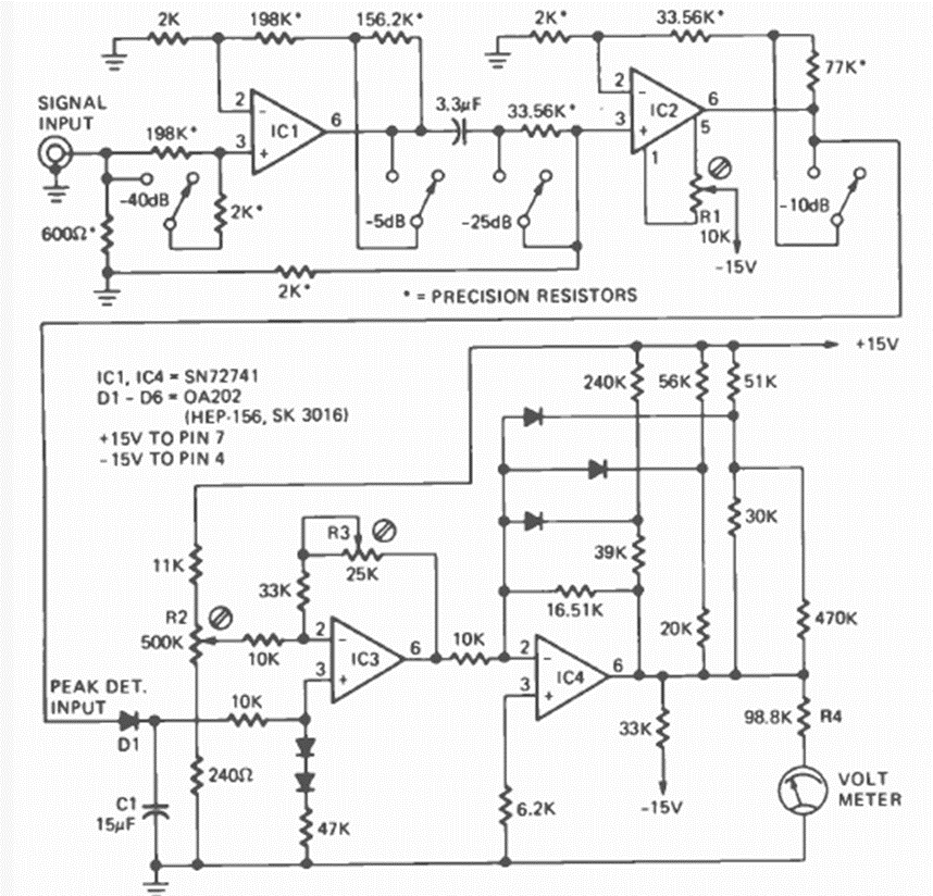
Hallado en la revista Radio Electronics de marzo de 1974, este circuito está destinado a medir el nivel de señales de líneas telefónicas con una respuesta de 3,6 kHz con 0 dB de referencia a 1 mW en una impedancia de 600 ohms.
Los circuitos de alta frecuencia, como los que operan con señales de FM, son críticos no debiendo...
Las lámparas neón son elementos activos de circuitos que se caracterizan por presentar una región de...
Muchos proyectos que utilizan circuitos integrados de amplificadores operacionales, como el 741,...