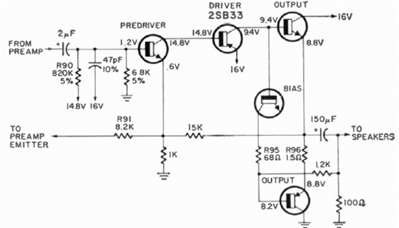
Este circuito de Radio Electronics de marzo de 1971 utiliza un transistor para estabilizar la corriente de polarización de los transistores de salida. El circuito es de baja potencia.
Los circuitos de alta frecuencia, como los que operan con señales de FM, son críticos no debiendo...
Las lámparas neón son elementos activos de circuitos que se caracterizan por presentar una región de...
Muchos proyectos que utilizan circuitos integrados de amplificadores operacionales, como el 741,...