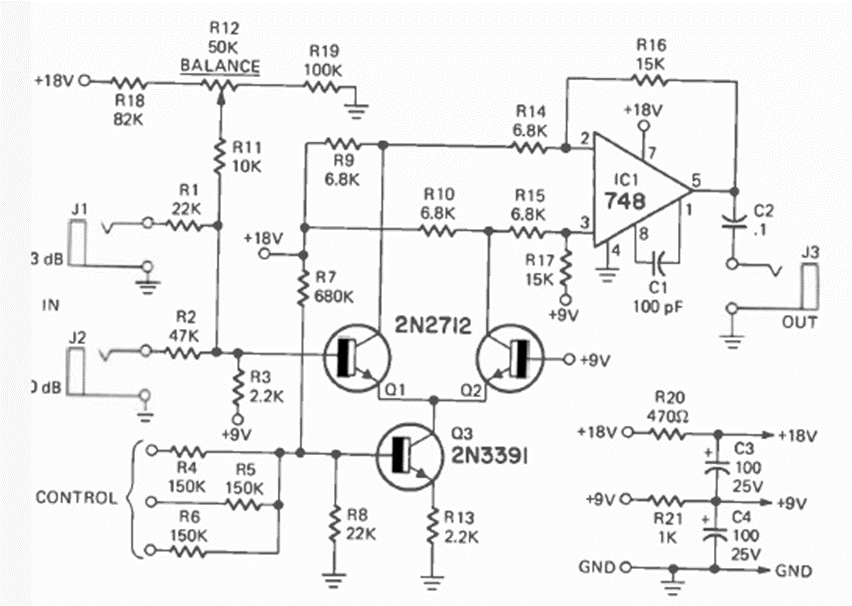
Este circuito forma parte de un sintetizador y fue publicado por partes en varias ediciones de la revista Radio Electronics. Esta pieza apareció en la revista de septiembre de 1973. El circuito utiliza uno integrado de la época.
Los circuitos de alta frecuencia, como los que operan con señales de FM, son críticos no debiendo...
Las lámparas neón son elementos activos de circuitos que se caracterizan por presentar una región de...
Muchos proyectos que utilizan circuitos integrados de amplificadores operacionales, como el 741,...