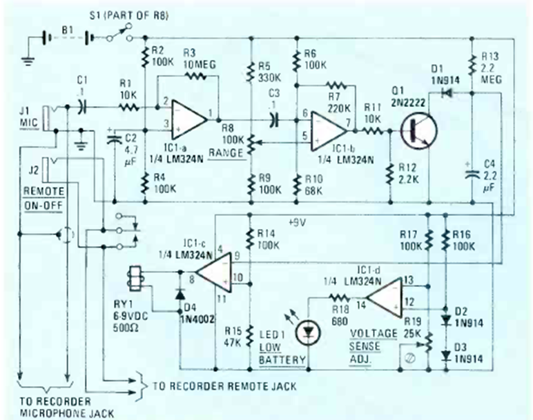
Este circuito fue publicado en Radio Electronics en noviembre de 1983. Es un accesorio que sirve para controlar las grabaciones para que la grabadora entre en acción sólo cuando hay sonido. El circuito utiliza componentes que todavía son comunes en la actualidad.




