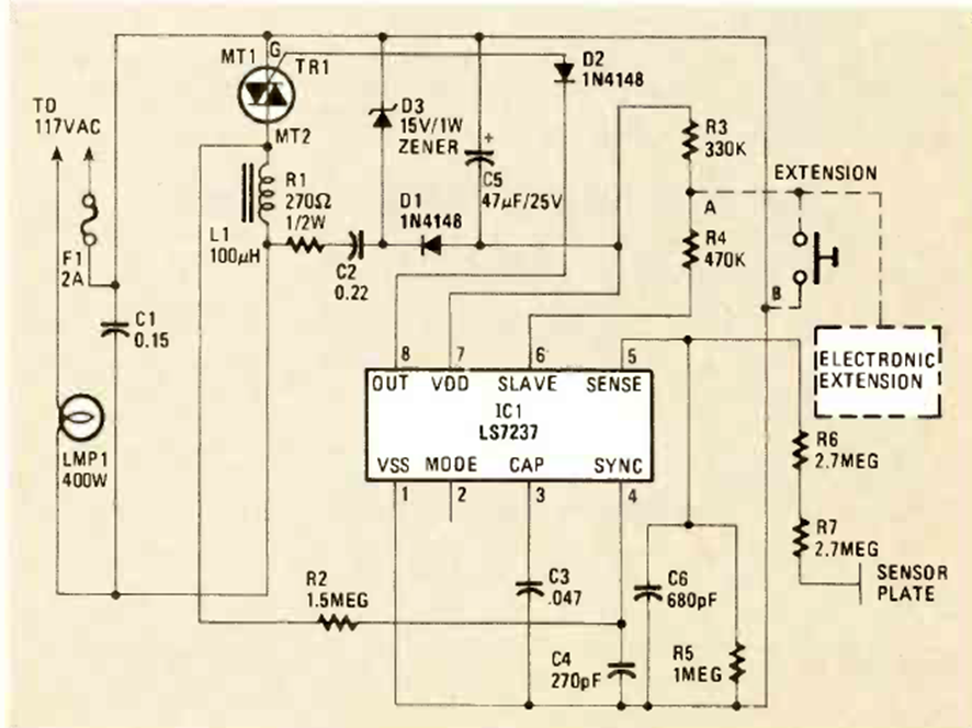
Este atenuador para lámparas incandescentes que utilizan triac y un LF7237 se encontró en la revista Radio Electronics de mayo de 1985. El circuito admite botones de extensión.
Los circuitos de alta frecuencia, como los que operan con señales de FM, son críticos no debiendo...
Las lámparas neón son elementos activos de circuitos que se caracterizan por presentar una región de...
Muchos proyectos que utilizan circuitos integrados de amplificadores operacionales, como el 741,...