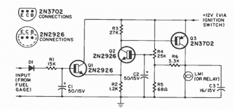
Este circuito fue encontrado en la revista Radio Electronics de abril de 1971. Utiliza transistores comunes y se puede adaptar para usar un LED o un indicador de sonido en lugar de una lámpara.
Los circuitos de alta frecuencia, como los que operan con señales de FM, son críticos no debiendo...
Las lámparas neón son elementos activos de circuitos que se caracterizan por presentar una región de...
Muchos proyectos que utilizan circuitos integrados de amplificadores operacionales, como el 741,...