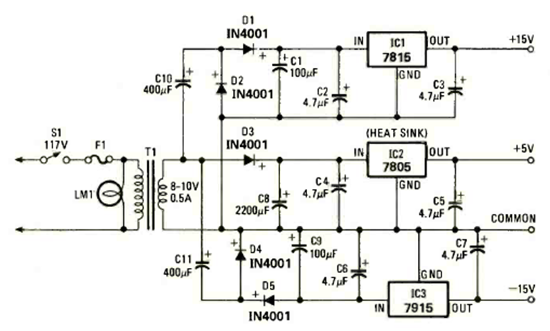
Para alimentar circuitos con operativa y TTL, la revista Radio Electronics de marzo de 1978 recomienda esta fuente. La corriente máxima es de 1 A y los circuitos integrados deben estar equipados con disipadores de calor.
Este circuito hace un LED bicolor o dos LEDs de colores diferentes parpadean alternativamente, a una velocidad...
Este oscilador que excita 3 LEDs de forma secuencial también se llama oscilador en círculo. La...
Si usted todavía no tiene un multímetro u otro instrumento de prueba en su bancada y desea saber si...