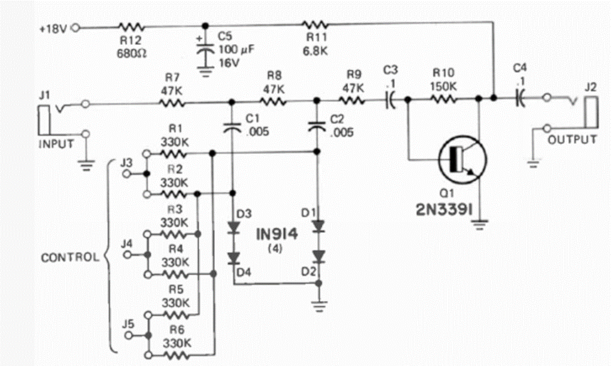
Este circuito apareció en la revista Radio Electronics en septiembre de 1973 y fue recomendado para un proyecto de sintetizador. El circuito es para señales de audio y tiene entradas de control.
Este circuito hace un LED bicolor o dos LEDs de colores diferentes parpadean alternativamente, a una velocidad...
Este oscilador que excita 3 LEDs de forma secuencial también se llama oscilador en círculo. La...
Si usted todavía no tiene un multímetro u otro instrumento de prueba en su bancada y desea saber si...