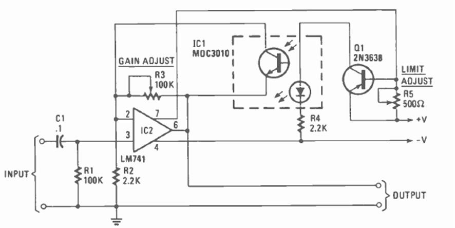
Este circuito sirve para proteger un amplificador contra un exceso de potencia de salida que causaría problemas con los altavoces. El circuito es de la revista Radio Electronics de enero de 1985.
Este circuito hace un LED bicolor o dos LEDs de colores diferentes parpadean alternativamente, a una velocidad...
Este oscilador que excita 3 LEDs de forma secuencial también se llama oscilador en círculo. La...
Si usted todavía no tiene un multímetro u otro instrumento de prueba en su bancada y desea saber si...