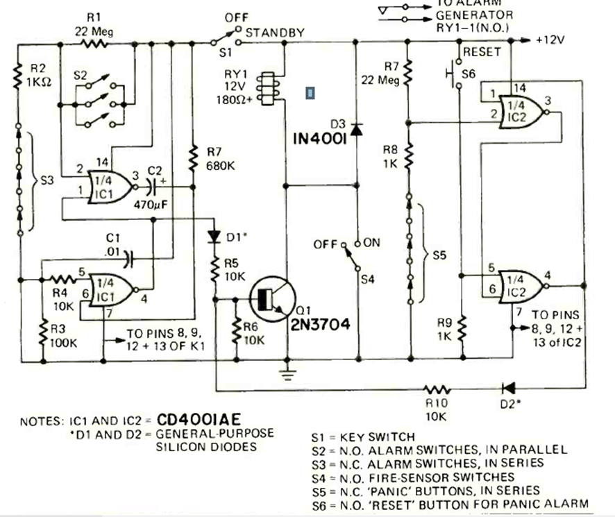
Este circuito con sensores NO y NC (serie y paralelo) lo encontramos en la revista Radio Electronics de abril de 1975. El circuito tiene un circuito de pánico y funciona con una fuente de alimentación de 12 V o dependiendo del relé utilizado.
Este circuito hace un LED bicolor o dos LEDs de colores diferentes parpadean alternativamente, a una velocidad...
Este oscilador que excita 3 LEDs de forma secuencial también se llama oscilador en círculo. La...
Si usted todavía no tiene un multímetro u otro instrumento de prueba en su bancada y desea saber si...