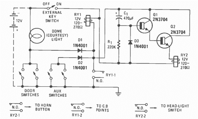
Este circuito para inmovilizar el sistema de encendido de un coche lo encontramos en la revista Radio Electronics de diciembre de 1976. El circuito utiliza los interruptores para activar las luces de cortesía.
Este circuito hace un LED bicolor o dos LEDs de colores diferentes parpadean alternativamente, a una velocidad...
Este oscilador que excita 3 LEDs de forma secuencial también se llama oscilador en círculo. La...
Si usted todavía no tiene un multímetro u otro instrumento de prueba en su bancada y desea saber si...