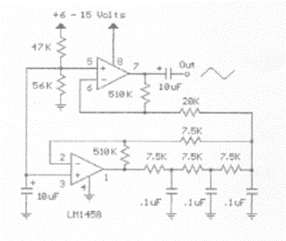
Este circuito está basado en instrucciones de funcionamiento que se encuentran en documentación de los años 90. La frecuencia con los valores indicados ronda los 600 Hz.

Este circuito está basado en instrucciones de funcionamiento que se encuentran en documentación de los años 90. La frecuencia con los valores indicados ronda los 600 Hz.
