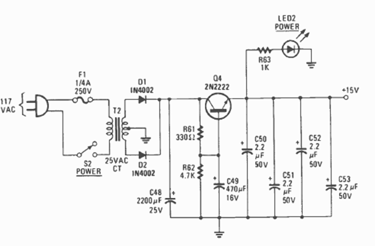
Esta simple fuente de 15 V se encontró en un artículo que describe un ensamblaje en la revista Radio Electronics de enero de 1987. La fuente se utiliza para alimentar el circuito descrito.
Es un montaje ultra simple que usted puede hacer con componentes de chatarra. Se trata de un...
Sólo se utilizan tres componentes para hacer que un LED parpadee con una velocidad determinada por el valor...
Una forma de obtener una señal de frecuencia exacta es con el uso de un oscilador controlado por cristal...