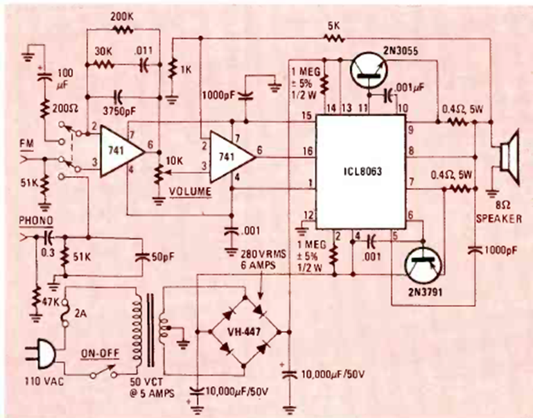
Este amplificador de 50 W fue encontrado en Radio Electronics en noviembre de 1983. El circuito es adecuado para el caso e incluye un preset con control de tono utilizando componentes comunes.
Este circuito hace un LED bicolor o dos LEDs de colores diferentes parpadean alternativamente, a una velocidad...
Este oscilador que excita 3 LEDs de forma secuencial también se llama oscilador en círculo. La...
Si usted todavía no tiene un multímetro u otro instrumento de prueba en su bancada y desea saber si...