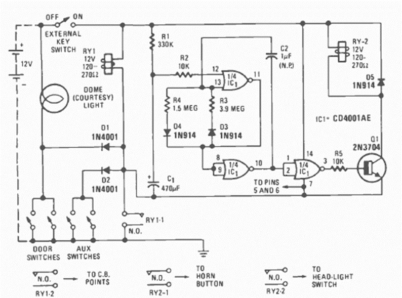
Este circuito fue encontrado en la revista Radio Electronics de diciembre de 1976. El circuito incluye una sirena pulsante de buena potencia. La activación se realiza mediante los interruptores de la luz de cortesía además de otros sensores.
Este circuito hace un LED bicolor o dos LEDs de colores diferentes parpadean alternativamente, a una velocidad...
Este oscilador que excita 3 LEDs de forma secuencial también se llama oscilador en círculo. La...
Si usted todavía no tiene un multímetro u otro instrumento de prueba en su bancada y desea saber si...