Recomendada para alimentar un circuito de un sistema decodificador, esta fuente utilizaba un circuito regulador de la época. Lo encontramos en la revista Radio Electronics de octubre de 1975. La corriente es del orden de 200 mA.
Este circuito de acción rápida utiliza como sensor cualquier foto-transistor. El circuito acciona un relé...
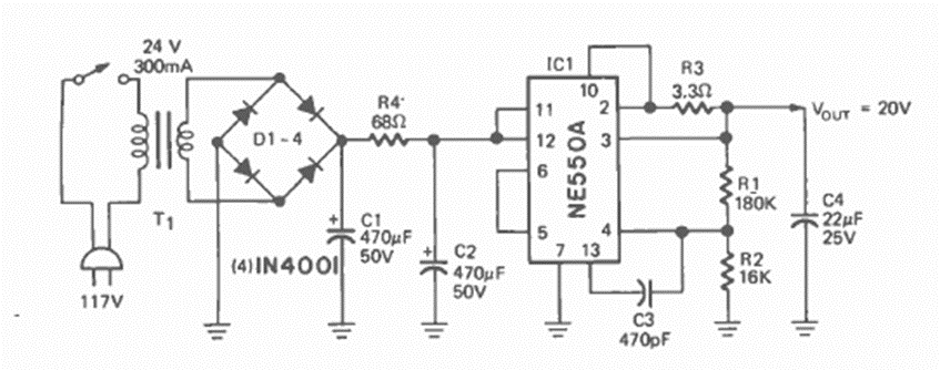
Encontramos este circuito en el Linear Interfaz IC de Motorola. Los componentes son actuales y el...
La relación de onda estacionaria o ROE en español y SWR en inglés es una medida importante de si toda la...