Ge
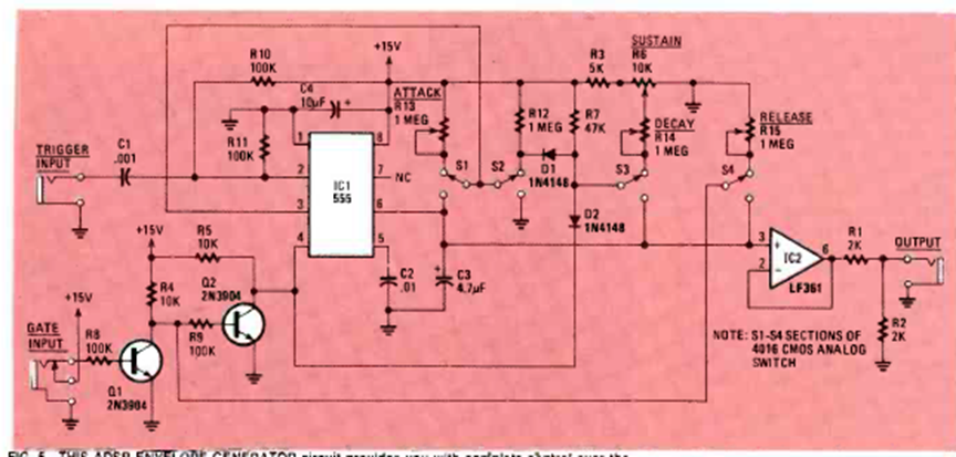
Este circuito para sintetizadores de sonido se encontró en una revista de Radio Electronics de mayo de 1983. El circuito utiliza componentes comunes y no requiere una fuente de alimentación simétrica.
Este circuito hace un LED bicolor o dos LEDs de colores diferentes parpadean alternativamente, a una velocidad...
Este oscilador que excita 3 LEDs de forma secuencial también se llama oscilador en círculo. La...
Si usted todavía no tiene un multímetro u otro instrumento de prueba en su bancada y desea saber si...