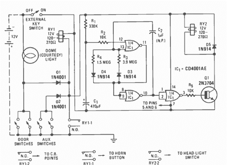
Esta es la versión del circuito anterior para vehículos con masa positiva. El circuito es de una Radio Electrónica de diciembre de 1976. Se incluye sirena.
Este circuito de acción rápida utiliza como sensor cualquier foto-transistor. El circuito acciona un relé...
Encontramos este circuito en el Linear Interfaz IC de Motorola. Los componentes son actuales y el...
La relación de onda estacionaria o ROE en español y SWR en inglés es una medida importante de si toda la...