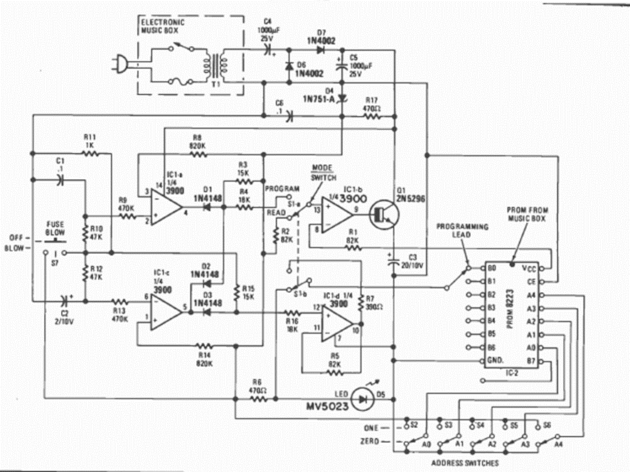
Este circuito encontrado en la revista Radio Electronics de octubre de 1975 utiliza un integrado con varias canciones grabadas. El circuito integrado es de la época y se da la fuente de alimentación.
Este circuito de acción rápida utiliza como sensor cualquier foto-transistor. El circuito acciona un relé...
Encontramos este circuito en el Linear Interfaz IC de Motorola. Los componentes son actuales y el...
La relación de onda estacionaria o ROE en español y SWR en inglés es una medida importante de si toda la...