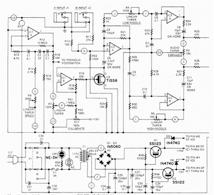
Este circuito es de un artículo aparecido en la revista Radio Electronics en junio de 1974. El circuito utilizaba circuitos integrados y transistores de la época, incluida la fuente de alimentación.
Este circuito de acción rápida utiliza como sensor cualquier foto-transistor. El circuito acciona un relé...
Encontramos este circuito en el Linear Interfaz IC de Motorola. Los componentes son actuales y el...
La relación de onda estacionaria o ROE en español y SWR en inglés es una medida importante de si toda la...