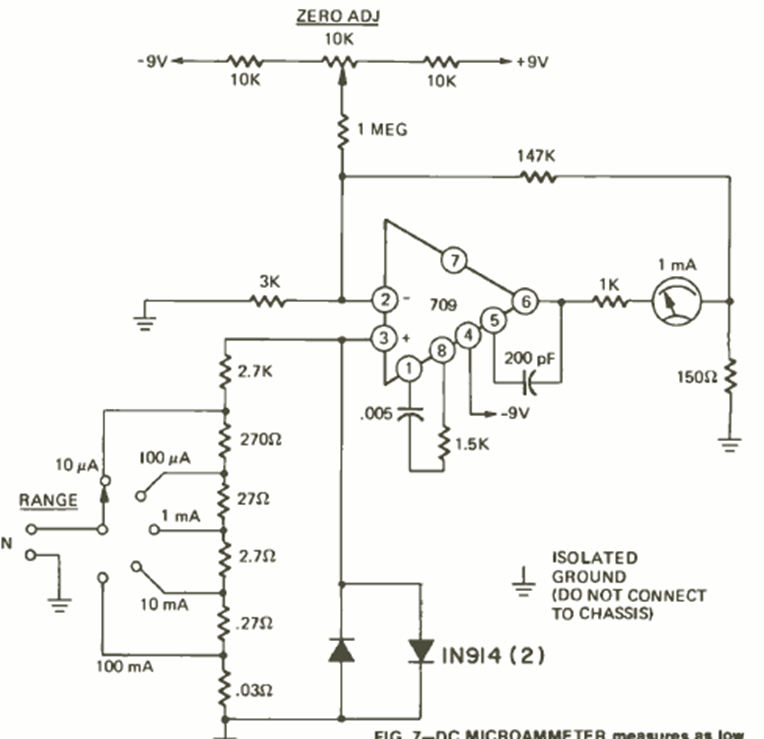
Utilizando un circuito integrado 709, este circuito se encontró en la revista Radio Electronics de junio de 1972. Se pueden utilizar operacionales equivalentes más modernos. La fuente de alimentación es simétrica.
Si el lector dispone de un microamperímetro o miliamperímetro sensible, puede utilizarlo en el...
Este circuito utiliza, además del transistor unijuntura, otro dispositivo semiconductor que...
Este circuito utiliza como estándar de frecuencia un filtro cerámico del tipo encontrado en radios de FM,...