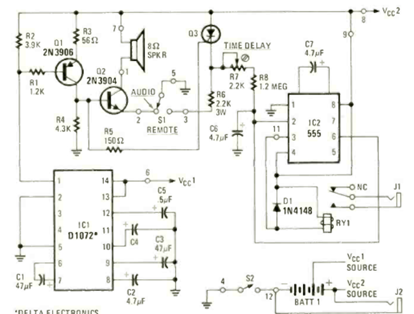
Este circuito lo encontramos en la revista Radio Electronics de abril de 1979. El circuito está basado en el 555 y un circuito integrado de la época, incluyendo el aviso sonoro y la activación de un relé.
Objetivo: Producir un tono audible de advertencia cuando un nivel lógico alto TTL se aplica en su...
A falta de un circuito para amplificar las señales de un termopar en un control de temperatura u otra...
El circuito anterior puede ser controlado por la luz si utilizamos el LDR como sensor. Se trata de...