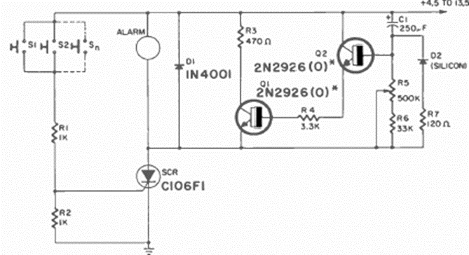
Encontrado en la revista Radio Electronics de julio de 1970, este circuito tiene un tiempo de activación regulable y depende del capacitor C1. El SCR puede ser equivalente a la serie 106.
Este circuito de acción rápida utiliza como sensor cualquier foto-transistor. El circuito acciona un relé...
Encontramos este circuito en el Linear Interfaz IC de Motorola. Los componentes son actuales y el...
La relación de onda estacionaria o ROE en español y SWR en inglés es una medida importante de si toda la...