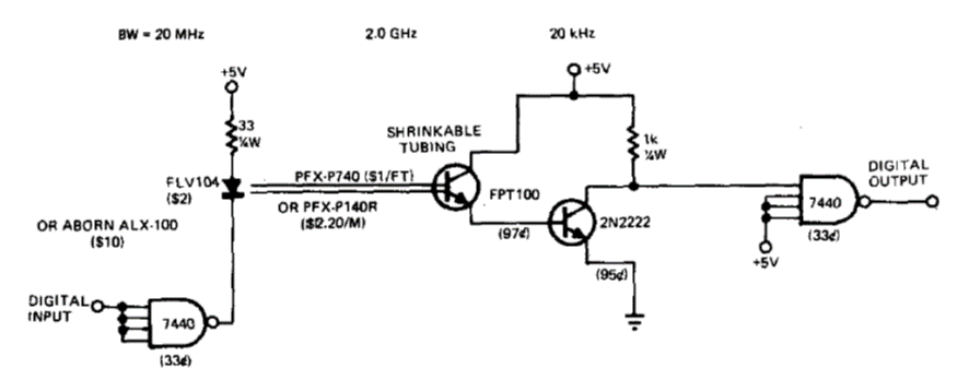
Este circuito se puede utilizar en enlaces de fibra óptica o incluso enlaces directos a microcontroladores y otras aplicaciones TTL. El circuito es de documentación de los años 70, y debe alimentarse con un voltaje de 5 V. Se pueden utilizar puertos equivalentes, ya que en ambos casos el 7400 se utiliza como inversor.




