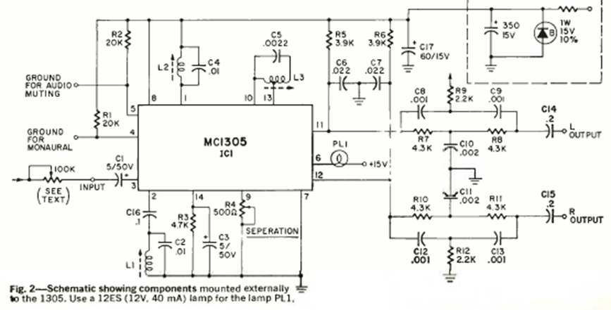
Este circuito es de Radio Electronics de marzo de 1970. El circuito integrado utilizado es uno de los primeros para este propósito, siendo mejorado posteriormente dando lugar a tipos que lo siguieron.
El Niervo-teste es un juego electrónico tradicional. El jugador debe pasar una argolla de metal...
El circuito presentado acciona un relé después de un tiempo ajustado en P1. Con los valores de los...
Con este circuito es posible probar transistores unijuntura (TUJ o UJT) como, por ejemplo, los más...