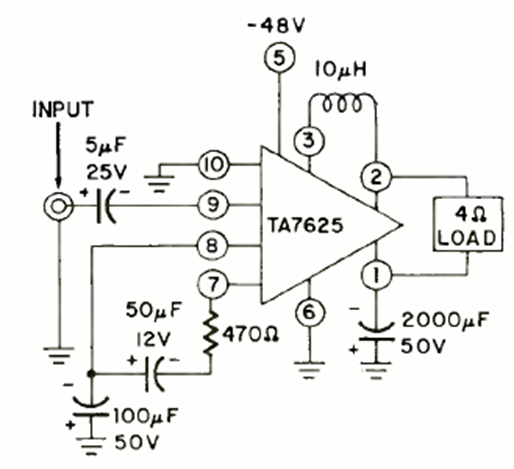
Es el mismo circuito amplificador que el circuito anterior adaptado para funcionar con una fuente simple. El circuito es de la misma revista Radio Electronics de octubre de 1969.

Es el mismo circuito amplificador que el circuito anterior adaptado para funcionar con una fuente simple. El circuito es de la misma revista Radio Electronics de octubre de 1969.
