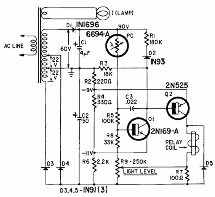
Este circuito de disparo rápido permite contar hasta 300 pulsos por minuto. El circuito es de una empresa Radio Electronics de octubre de 1966. El circuito utiliza un relé de tensión acorde con el transformador. La respuesta es de 40 ms.
Este circuito posibilita la medida de tensiones en la escala de 0 a 6 V u otra con cambios de los...
El circuito que veremos a continuación utiliza un elemento de la familia de los semiconductores que aún no es...
Este simple oscilador emite una señal que produce, en televisores analógicos (rango de VHF y UHF),...