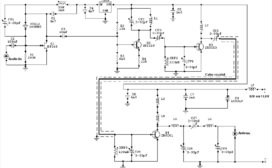
El transmisor presentado por nuestro lector colaborador Adriano Muniz Moura tiene una potencia de 10 vatios y puede usarse para ayudar a su comunidad a difundir noticias, advertencias, etc. Sin embargo, para utilizar este tipo de equipos es recomendable leer las restricciones legales para este tipo de transmisor. El transistor utilizado como oscilador principal fue un BF245 que es un transistor de efecto de campo y todos los demás transistores deben tener disipadores de calor y para una mejor estabilidad el transistor de salida final 2N6081 debe tener un pequeño ventilador para reducir su temperatura. La alimentación debe provenir de una fuente externa con un voltaje entre 12V y 13,8V con una corriente de al menos 10A.
Las bobinas se fabrican de la siguiente manera:
L1 y L2 están formados por 8 vueltas de 18 hilos de 1 cm de diámetro sin núcleo.
L3 y L4 están formados por 12 vueltas de alambre 16 de 1,5 cm de diámetro, también sin núcleo.
L5 y L6 están formados por 7 vueltas de alambre 14 de 2cm de diámetro sin núcleo
L7 está formado por 15 vueltas de 18 hilos de 1cm de diámetro fabricados sin núcleo.
La frecuencia del transmisor se ajusta eligiendo el oscilador de cristal 1 y configurando CV1. Las bobinas L5, L6 y los trimmers CV8 y CV9 forman un filtro de salida para minimizar posibles interferencias. El cable coaxial que lleva la señal desde la etapa de excitación hasta la etapa final debe tener una longitud máxima de 25 cm y la malla puede conectarse a tierra en cualquier punto negativo del circuito. Los capacitores son cerámicos a excepción de los capacitores ajustables que deben ser de plástico o porcelana. La placa utilizada para el montaje debe ser de fibra de vidrio de buena calidad. Para ajustar el transmisor se debe utilizar un frecuencímetro y una carga fantasma y para uso con antena acoplada se debe utilizar un medidor R.O.E.




