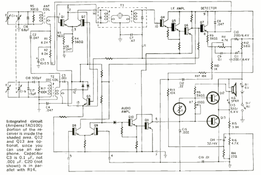
Esta es una de las primeras radios con circuito integrado. El circuito es de una Radio Electronics de noviembre de 1969. El circuito está alimentado por una batería de 9 V.
Este oscilador de baja potencia se encontró en una radio electrónica de junio de 1957. El circuito usa...
Esta configuración de una publicación americana de los años 70 muestra cómo utilizar un par de...
Este circuito es de una documentación de los años 80. Operacionales equivalentes pueden ser...