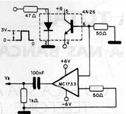
Este circuito es sugerido por Motorola, utilizando un acoplador tipo 4N26 y un operativo tipo MC1733. Sin embargo, la configuración se puede experimentar con componentes equivalentes. Con esta configuración, los tiempos de conmutación se pueden reducir de 2 a 3 us a 100 ns normalmente. El amplificador operacional debe recibir alimentación simétrica y la señal de entrada debe ser rectangular con una amplitud de 3V. Para este tipo de señal la salida sube del 10% al 90% de 0,6 V en aproximadamente 100 ns.




