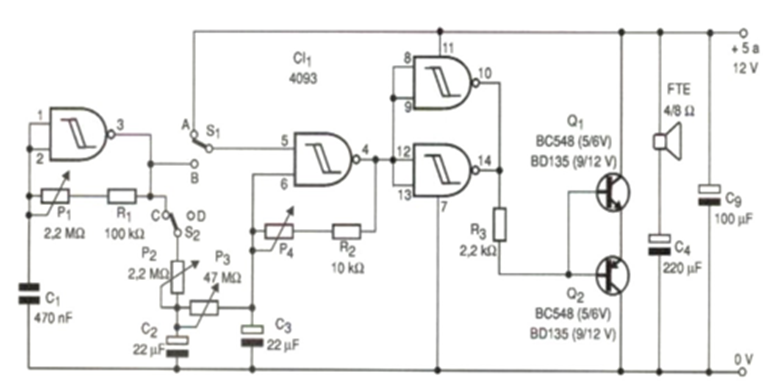
Es un juguete interesante que contiene varios potenciómetros e interruptores, lo que permite a los niños crear los más diversos efectos de sonido. El circuito completo se muestra en la figura. Este circuito también se puede utilizar en fiestas y estaciones de radio para crear algunos efectos o para llamadas: en este circuito tenemos dos osciladores interdependientes formados alrededor de dos de las puertas NAND del 4093. El primer oscilador genera intermitencias que están controladas por los interruptores P, As S1. y S2 aplica la señal de este oscilador al siguiente oscilador, que genera un tono de audio cuya frecuencia está controlada por P4. Cuando el interruptor S2 está en la posición C, la señal de este oscilador pasa a través de otros dos potenciómetros P2 y P3, que forman una red capaz de controlar la modulación del segundo oscilador. Ajustar todos los potenciómetros en combinación permite crear los más diversos tipos de sonidos. La señal final obtenida es amplificada digitalmente por las otras dos puertas del 4093 y aplicada a una etapa de potencia con transistores complementarios. Este paso entrega una buena señal de audio a un altavoz pequeño. El circuito se puede alimentar con voltajes a partir de 6 V, obtenidos de cuatro baterías. Para mayor tensión se debe utilizar una fuente de alimentación y sustituir los transistores por los indicados en el diagrama, estando montados sobre disipadores de calor.




