Este artículo fue publicado en la sección de Control Remoto que mantuve en una publicación antigua, de la década de 70. El artículo es interesante por el aspecto didáctico ya que hoy existen nuevas tecnologías para el control remoto.
Mayor selectividad, he aquí la característica principal de este tipo de receptor cuyo principio de funcionamiento abordamos en este artículo que lo hacen ideal para aplicaciones de mayor responsabilidad como, por ejemplo, en el radiocontrole de aviones y modelos más complejos.
Los detectores super regenerativos presentan una gran sensibilidad pero, por el hecho de solos hacer la selección de modulación y amplificación de la señal, pierden mucho en selectividad lo que quiere decir que la separación de los diversos canales o frecuencias de emisión no es de las mejores.
Por otro lado, los receptores super-heterodinos se constituyen en un avance en la técnica de recepción, siendo de ese tipo prácticamente todos los receptores comerciales de ondas medias, cortas y FM existentes en el comercio.
En radiocontrole, cuando se desea el máximo de confiabilidad el receptor super-heterodino también es usado. Veamos en este artículo cómo funciona este tipo de receptor, comparándolo al detector super-regenerativo.
EL RECEPTOR SUPER-HETERÓDINO
Mientras que un receptor super-regenerativo recibe señales en un rango de frecuencia de aproximadamente 250 KHz, un receptor super-heterodino en las mismas condiciones puede recibir señales en un rango de sólo 10 KHz.
Esto significa que mientras un receptor super-regenerativo sólo puede separar dos estaciones si su diferencia de frecuencias es de al menos 250 KHz el super heterodino las separa a partir de una diferencia de 10 KHz, o sea, es 25 veces más selectivo. (figura 1).
La selectividad 25 veces mayor no es sólo ventajosa en relación a la estabilidad, sino también a la inmunidad de las interferencias.
En los casos en que varios modelos se controlan simultáneamente en un mismo campo, en general, los receptores super-regenerativos no tienen selectividad suficiente para separar las diferentes señales e interferencias pueden ocurrir.
En el caso de los super-heterodinos, debido a la banda estrecha, este problema no existe. Y claro que la mayor selectividad también tiene sus problemas. Uno de ellos se refiere al ajuste más crítico del aparato y el otro la imposibilidad de utilizar frecuencias elevadas de modulación.
De hecho, la máxima frecuencia de modulación recomendada para los sistemas que utilizan receptores super-heterodinos es de 3 kHz. Con una selectividad de 50 kHz que es posible también con cambios en los circuitos, la modulación puede llegar a 6,5 kHz. (figura 2).
En la figura 3 tenemos un diagrama de bloques de un receptor super-heterodino, por donde se verifica que las funciones de seleccionar la señal, amplificarlo y detectar la baja frecuencia se realiza por etapas distintas, las cuales normalmente necesitan ajustes separados.
En los receptores de este tipo se requiere, por lo tanto, el empleo de instrumentos apropiados para la calibración lo que no sucede con los super regenerativos que en general sólo necesitan un ajuste: de la frecuencia de resonancia y eventualmente del circuito de filtro.
Pasos de entrada
En el caso más simple, la etapa de entrada de un receptor super-heterodino consiste en un mezclador auto-oscilante, como muestra la figura 4.
En este circuito tenemos una bobina y un capacitor de entrada que se ajustan para resonar en la frecuencia de la señal del transmisor. El circuito paralelamente oscila a una frecuencia fija determinada por el cristal, que normalmente es 455 kHz superior a la frecuencia a ser recibida. Con ello se obtiene un golpe que resulta en la frecuencia intermedia de 455 kHz a la que se envían los siguientes pasos.
Por ejemplo, si la señal sintonizada es para la frecuencia de 26 995 kHz, el oscilador - mezclador genera una señal de 27 450 kHz para que la diferencia de frecuencias sea de 455 kHz que es la frecuencia única que los pasos siguientes del circuito pueden amplificar. Para un circuito un poco más complejo como el mostrado en la figura 5, tenemos un oscilador separado de la etapa mezcladora.
Así, el oscilador genera una señal de 455 kHz más alta que la señal sintonizada y ambas señales se mezclan en el paso mezclador para producir una frecuencia de pulso de 455 kHz. Esta frecuencia, que aún contiene la información de la señal original. es decir, la misma modulación es entonces amplificada por las etapas siguientes. Es el mismo principio utilizado en muchos receptores portátiles para ondas medias y cortas.
Por supuesto, en vista de tener la necesidad de un máximo de seguridad en cuanto a la sintonía de la señal del emisor, las etapas oscilantes suelen ser controladas por cristales de cuarzo. Así, se ajusta sólo el circuito de sintonía mientras que en los receptores para ondas medias y cortas tanto el oscilador como el circuito de sintonía son variables para poder barrer toda la gama de frecuencias que debe ser recibida (figura 6).
También tenemos una posibilidad de mejorar el circuito que se muestra en la figura 7.
En este caso además de una etapa mezcladora y una etapa osciladora controlada por cristal de cuarzo, tenemos todavía una etapa preamplificadora de RF que tiene por función tomar la señal sintonizada del transmisor y ampliarlo antes de que se aplique al mezclador. El resultado es que se obtiene con ello un considerable acrecimiento en la sensibilidad del receptor.
En los tres tipos de. las configuraciones para los pasos de entrada los puntos críticos en el montaje son en relación a las bobinas osciladoras y las bobinas de sintonía. Normalmente estas bobinas deben ser confeccionadas por el montador del sistema y su ajuste sólo puede ser hecho con el uso de instrumentos apropiados, o sea, con la ayuda de un generador de señales y si es posible un osciloscopio.
ETAPAS AMPLIFICADORAS DE FI
Las etapas que estudiamos en conjunto en el ítem anterior hacen lo que denominamos "conversión de la señal" llevándolo de una frecuencia cualquiera del transmisor a una frecuencia fija, generalmente 455 kHz denominada frecuencia intermedia.
La finalidad que se tiene al llevar la señal a una frecuencia fija es la de poder usar circuitos sintonizados fijos en su ampliación posterior. Se puede por lo tanto amplificar la señal con facilidad sin la necesidad de tener que ajustarlo cuando haya cambio de frecuencia de la estación sintonizada. Se trata, por lo tanto, de una etapa fija. (figura 8).
En los circuitos de radio control comunes se tiene la posibilidad de utilizar bobinas comerciales de FI (transformadores de FI), los cuales pueden ser adquiridos con facilidad. Estos transformadores se encuentran en tamaños bastante reducidos facilitando el diseño de receptores ultra miniatura (figura 9).

En los circuitos prácticos se utilizan dos o tres etapas amplificadoras de FI. En la figura 10 tenemos un circuito típico de amplificación de Fl utilizado en receptores heterodinos para radio control.
Los transistores deben tener buen rendimiento en la frecuencia elegida (455 kHz) y los transformadores usados son tipo miniatura. En algunos circuitos prácticos, en las etapas de Fl tenemos un circuito adicional que es el del CAG (Control automático de ganancia).
Este circuito tiene por función reducir la ganancia del aparato cuando la señal es muy fuerte evitando la saturación y aumentar la ganancia del circuito cuando la señal es débil.
ETAPAS DEMODULADORAS
Normalmente la etapa demoduladora consta de uno o más diodos detectores cuya función es extraer de la señal de alta frecuencia de las etapas de FI la señal moduladora de baja frecuencia que debe ser enviada a los filtros para accionar los relés o servos.
En la figura 11 tenemos una etapa demodiIadora típica con un diodo conectado a la última FI.
La señal de baja frecuencia se retira de esta etapa a través de un capacitor electrolítico que no tiene suficiente intensidad para actuar directamente sobre un relé un servo. Esta señal de baja frecuencia debe entonces pasar los pasos siguientes de amplificación de baja frecuencia y filtros que en el caso pasan a ser idénticos a los de los receptores super-regenerativos.
En resumen, las etapas de audio o sea, de baja frecuencia de los receptores de los dos tipos son idénticas, difiriendo los mismos sólo en relación a las etapas de alta frecuencia.
RECEPTOR COMPLETO
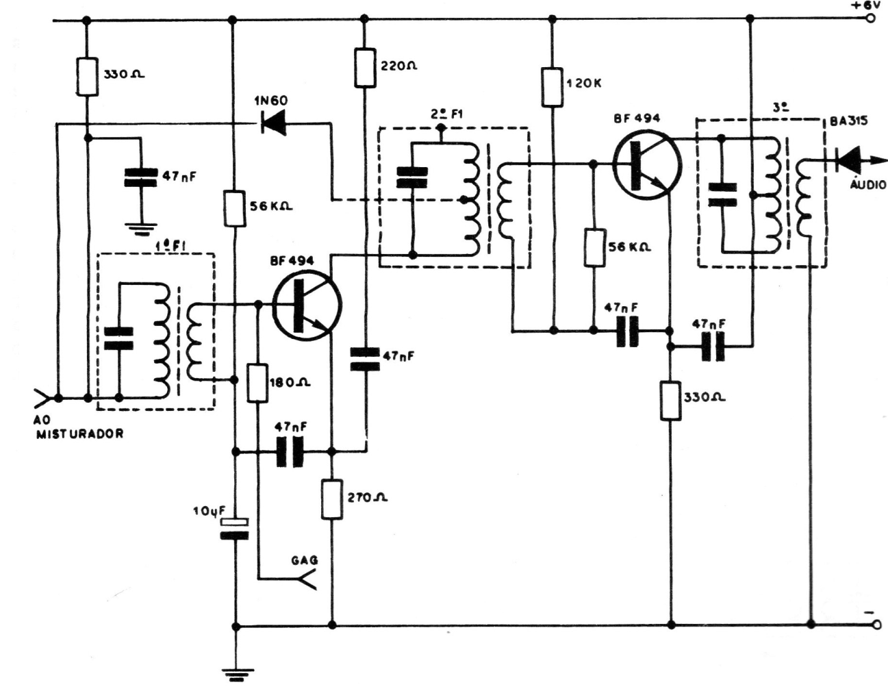
En la figura 12 tenemos el diagrama completo de un receptor super-heterodino para radio control operando en la banda de los 27 MHz.
Para obtener el máximo de selectividad este circuito utiliza en las etapas de FI un filtro de cerámica.
Las bobinas se construyen de la siguiente manera:
L1 - 8 espiras de alambre esmaltado 26, en diámetro de 0,6 cm.
L2 - 3 espiras de alambre esmaltado 26 en un diámetro de 0,6 cm, es decir, sobre L1.
L3 - 14 espiras de alambre esmaltado 26 con derivación en la quinta espira y diámetro de 0,6 cm.
L4 - 3 espiras de hilo esmaltado 26 sobre L3
L5 - 14 espiras de alambre esmaltado 26 con derivación en la quinta espira.
L6 - 5 espiras de hilo 26 sobre L5 que tienen un diámetro de 0,6 cm.
Lista de material
Q1 - BF494 - transistores
Q2 - Q3 - Q4 - BC548 - transistores
Q5 - BF450 - transistores
Q6 - BC55 7 - transistores
R1, R4, R14, R15, R22 -1 k ohms x 1/8 W resistor (marrón, negro, rojo)
R2, R19 - 39 k ohms x 1/8 W - resistor (naranja, blanco, naranja)
R3 - 47 k ohms x 1/8 W - resistor (amarillo, violeta, naranja)
R5 - 1,5 k ohms x 1/8 W - resistor (marrón, verde, rojo)
R6, R7, R10, R16 - 4,7k ohms x 1/8 W-resistor (amarillo, violeta, rojo).
R21, R8, R24 - 2,2 k ohms x 1/8 W - resistor (rojo, rojo, rojo)
R9 - 470 ohms x 1/8 W - resistor (amarillo, violeta.
R11, R20 - 22 k ohms x 1/8 W - resistor (rojo, rojo naranja).
R12 - 8,2 k ohms x 1/8 w - resistor (gris, rojo, rojo).
R13 - 220 ohms x 1/8 W - resistor (rojo, rojo, marrón).
R17 - 3,9 k ohms x 18 W - resistor (naranja, blanco, rojo).
R18 - 510 ohms x 1/8 W - resistor (verde, marrón, marrón)
R23 - 10 k ohms x 1/8 W - resistor (marrón, negro, naranja)
C5, C1, C4, C7 - 25 pF o 22 pF-capacitor de cerámica
C2 - 10 nF - capacitor de cerámica
C3, C6, C13, C14, C15 - 20 o 22 nF- capacitor de poliéster o cerámica
C8, C9, C10, C11, C12, C16 - 47 nF capacitor de poliéster
C17 - 2,2, uF x 6 V - capacitor electrolítico
C18, C20 - 4, 7 uF x 6 V - capacitor electrolítico
C19 - 10 uF x 6 V - capacitor electrolítico
FI1, FI2, FI3 - transformadores de FI miniatura a 455 kHz
XTAL - cristal 455 kHz por encima de la frecuencia del canal transmisor
FC - filtro cerámico a 455 kHz
Diversos: formas para las bobinas con núcleo de ferrita ajustable, soporte para el cristal, placa de circuito, impreso, etc.














