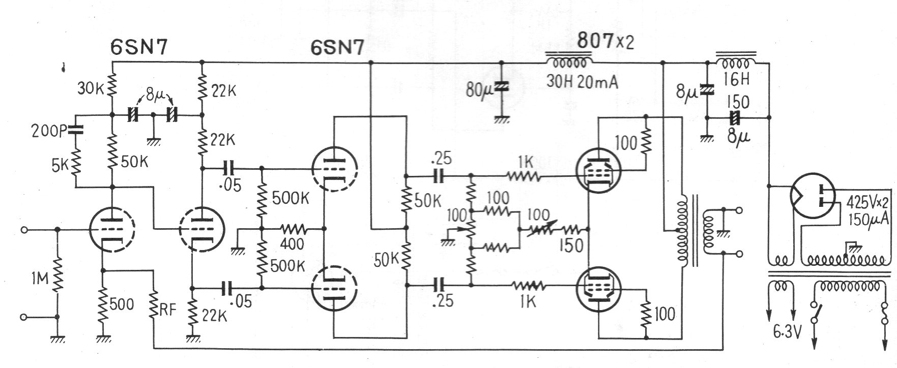
Este amplificador utiliza dos válvulas 807 para proporcionar una potencia de audio de 10 W. El circuito incluye la fuente de alimentación y tiene una configuración común para la época. El circuito es de una publicación japonesa de 1961.
El circuito que se muestra a continuación muestra una aplicación lineal del FET de potencia, donde...
El circuito presentado puede ser intercalado entre una antena de AM para ondas medias y cortas e...
Aumente la intensidad del sonido de su bocina piezoeléctrica con el circuito que presentamos. Este oscilador...